登录
注册
积分充值
简
繁
En
首页
芯片数据手册
芯片技术论坛
芯片应用
芯片模块商城
当前位置:
首页
芯片测试
芯片测试
时间
热度
339
2022-11-18
YX4056C PDF规格书,中英文下载
399
2022-11-18
YX4056BPDF规格书,中英文下载
460
3
2022-11-18
YX4055C PDF规格书,中英文下载
156
2022-11-16
YX4047 PDF规格书,中英文下载
348
2022-11-16
YX2601 PDF规格书,中英文下载
287
2022-11-16
YX2119 PDF规格书,中英文下载
448
2022-11-16
YX2118 PDF规格书,中英文下载
424
2022-11-16
YX2117 PDF规格书,中英文下载
265
2022-11-16
YX861A PDF规格书,中英文下载.
380
2022-11-16
YX806 PDF规格书,中英文下载
354
2022-11-16
YX805F PDF规格书,中英文下载
254
2022-11-16
YX805A PDF规格书,中英文下载
485
2022-11-16
YX805 PDF规格书,中英文下载
291
2022-11-16
YX601 PDF规格书,中英文下载
223
2022-11-16
5252F PDF规格书,中英文下载
539
2022-11-07
QX7138规格书
1581
2022-11-02
TP4086B 充电管理芯片规格书
263
2022-10-29
EG8303 PDF规格书,中英文下载
318
2022-10-29
EG8301 PDF规格书,中英文下载
493
2022-10-29
EG8025 PDF规格书,中英文下载
425
1
2022-10-29
EG8020 PDF规格书,中英文下载
712
2022-10-29
EG8015 PDF规格书,中英文下载
245
2022-10-29
EG4360 PDF规格书,中英文下载
874
2022-10-29
EG4005 PDF规格书,中英文下载
245
2022-10-29
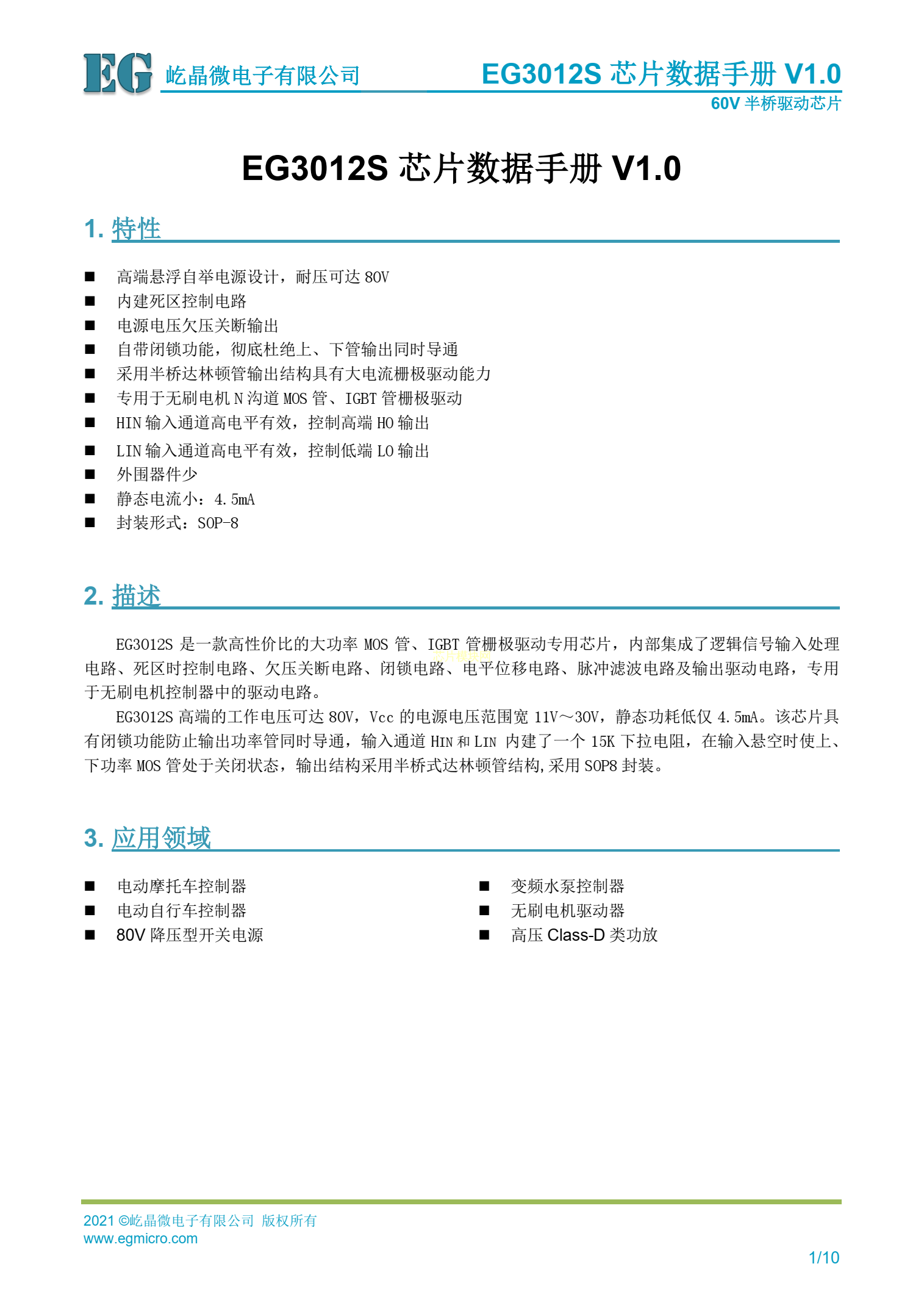
EG3012S PDF规格书,中英文下载
336
2022-10-29
EG2153 PDF规格书,中英文下载
293
2022-10-29
EG2125 PDF规格书,中英文下载
270
2022-10-29
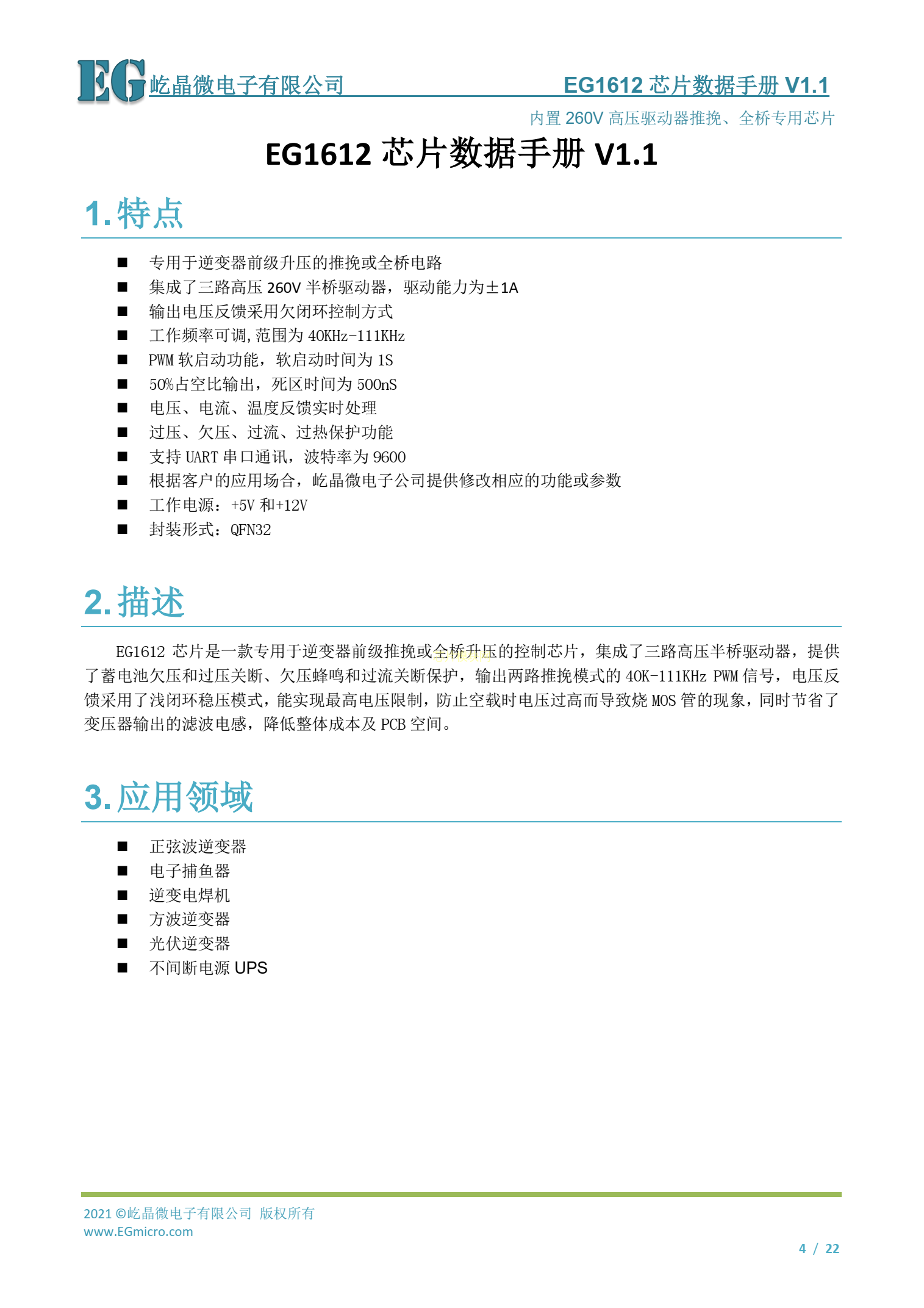
EG1612 PDF规格书,中英文下载
388
2022-10-29
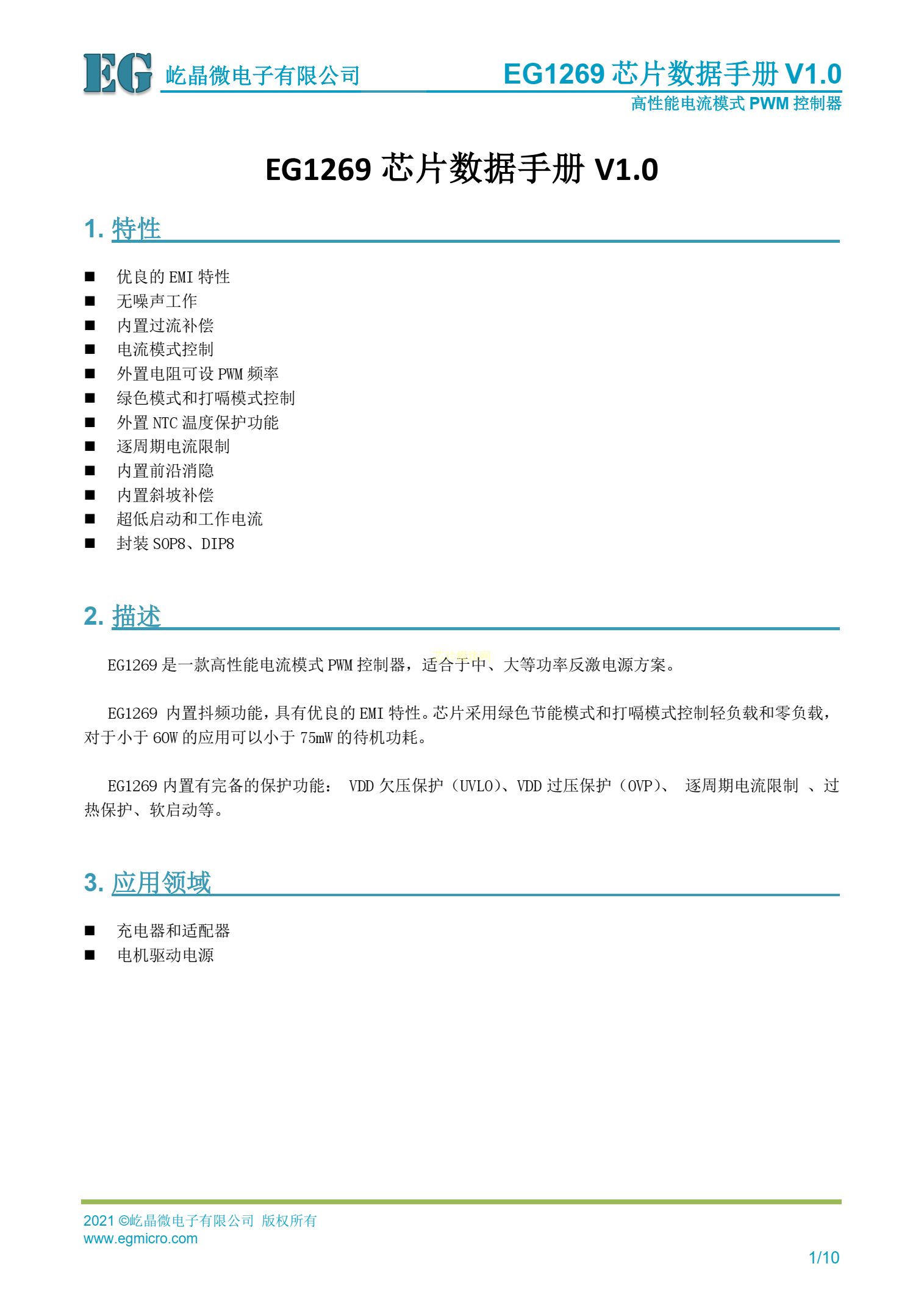
EG1269 PDF规格书,中英文下载
278
2022-10-29
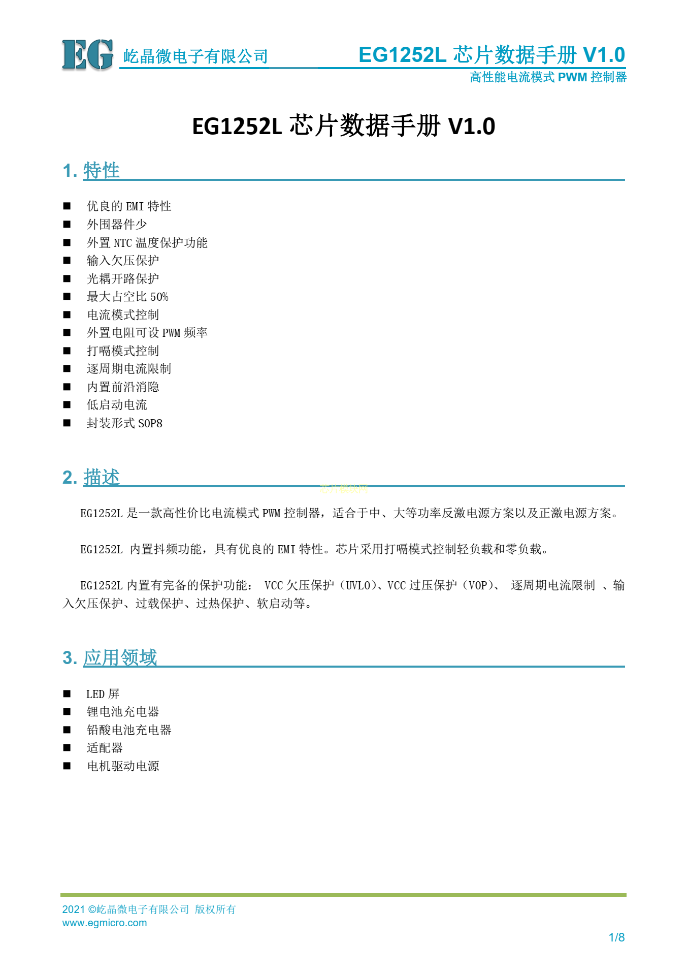
EG1252L PDF规格书,中英文下载
页尾说明
移动访问