登录
注册
积分充值
简
繁
En
首页
芯片数据手册
芯片技术论坛
芯片应用
芯片模块商城
当前位置:
首页
规格书
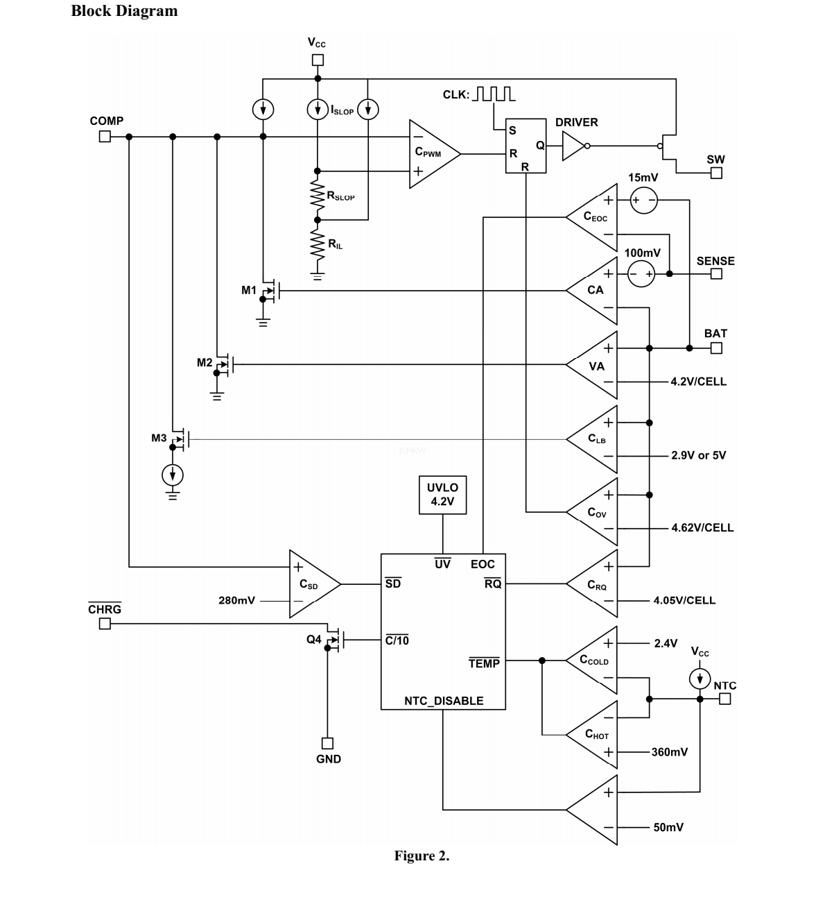
HM4066,开关模式锂离子/聚合物电池充电器芯片PDF规格书下载
HM4066,开关模式锂离子/聚合物电池充电器芯片PDF规格书下载
2023-08-18 13:44:00
ICMKW
原创
379
HM4066.PD.pdf
279
发表评论
称呼
邮箱
接收邮件提醒
内容
评论通过审核后显示。
页尾说明
移动访问